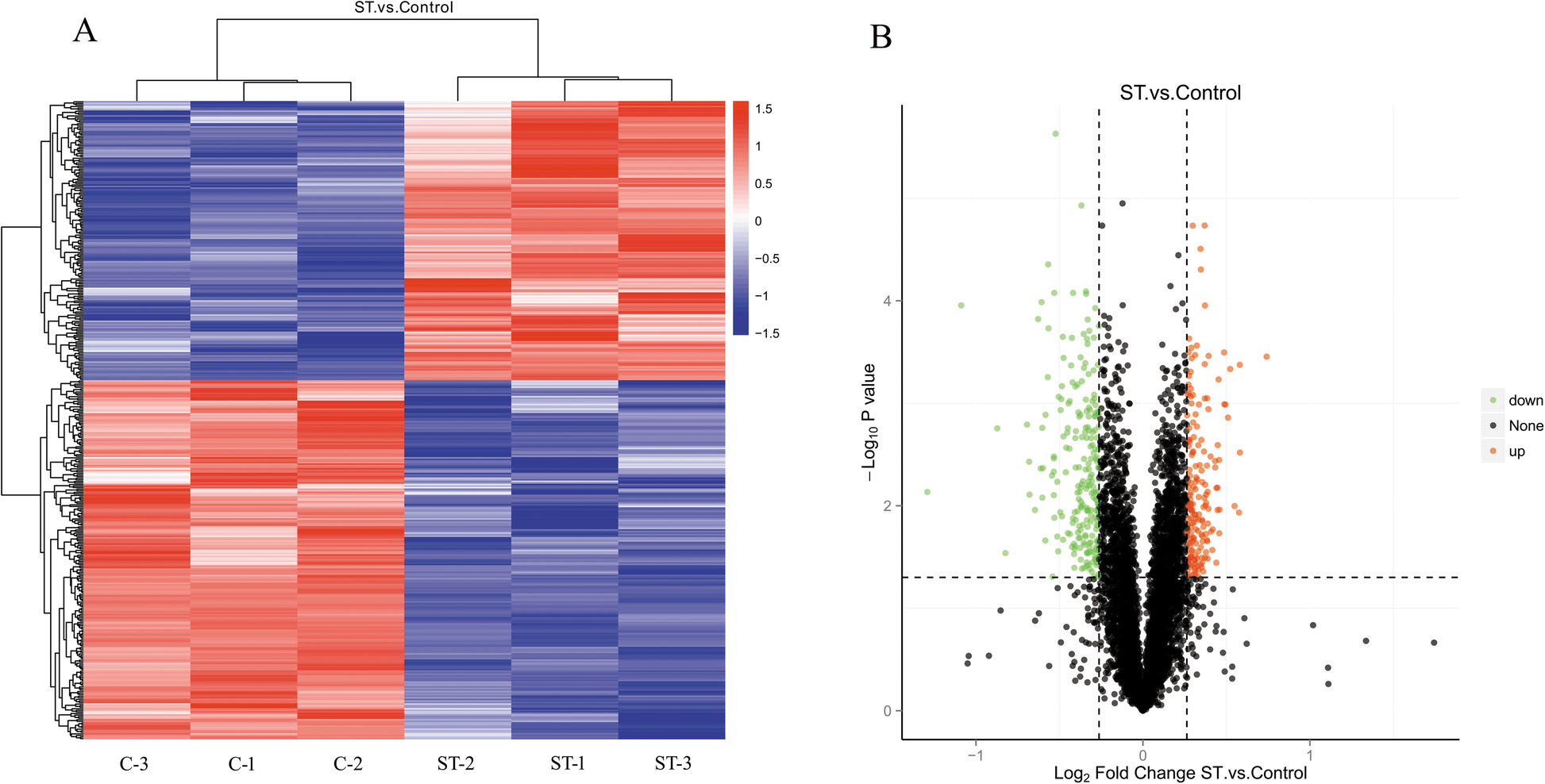
Fig. 3
From: A quantitative proteomics analysis for small molecule Stemazole’s effect on human neural stem cells

Clustering heat map (a) and volcano plots (b) of differentially abundant proteins expressed in the stemazole group compared to the control